Seeking advice, new to boilers, boiler broke over winter
Comments
-
it is doable but probably not worth what you'd save in gas on the pilots.
you'd either need to find an ignition control with 2 flame rod inputs or wire 2 ignition controls in series.
or use a self resetting baso switch in series with an ignition control
it would be easy if you could still get mercury flame sensors, youd just wire them in series.
0 -
Question, I have already purchased the Honeywell conversion kit before I posted this, but I do have a window to return it… should I return that unit or can I make this work with the two pilots?
0 -
I do not believe that kit is directly compatible with two pilots. Since it can only monitor one pilot. So far I have not found an intermittent pilot system that supports two pilots.
It really all depends on what direction you want to go in.
If it was me and I wanted to revive that boiler and wanted both pilots the way the boiler's manufacture basically intended, I would go with this BASO L62GB-3C or L62GB-1 or something similar for the second pilot. That way if the second pilot goes out it can be wired to lockout the intermittent pilot system. The wiring obviously would be different than the example below.
I suppose you could use two intermittent pilot modules, one for each pilot, but the wiring would get more complicated and may require relays to make it work correctly. It may be a bit of a kluge since there is only one gas valve.
Personally I like standing pilots since the maintenance is usually very low cost.
National - U.S. Gas Boiler 45+ Years Old
Steam 300 SQ. FT. - EDR 347
One Pipe System0 -
If the kit has a separate gas valve and ignition control, it isn't all one integrated module and it has a flame rod separate from the high voltage spark output, you could tee both pilots off of the pilot tap on the valve and connect both pilot spark electrodes to the high voltage output, use the flame rod on one pilot for the flame proof on the ignition control and use a thermocouple and this pilot control:
between the ignition control and the main valve terminal of the gas valve to prove the second pilot.
The only issue here is that it would not shut off the second pilot if it failed to light but it would prevent the main valve from opening unless it proved both pilots.
Maybe there is an ignition control that has an auxiliary input for a second proof of flame before it opens the main valve for proving an inducer or damper or something.
0 -
Call me crazy, but I do not desire a standing pilot for a few reasons: The room is small and there is no draft vent (it is only with the blower motor), so the spent fuel is always going into the small basement, and then into the house. While this may sound like not a big deal, the pilot on this thing was large, and is really noticeable. It also is burning for like 6 months for no reason. I guess I could shut it off after the winter.
Is there no "solution" to one pilot, like move the single pilot to the middle of the line of burners?
0 -
" it isn't all one integrated module and it has a flame rod separate from the high voltage spark output, you could tee both pilots off of the pilot tap on the valve and connect both pilot spark electrodes to the high voltage output, use the flame rod on one pilot for the flame proof on the ignition control and use a thermocouple and this pilot control "
This makes no sense, parallel spark gaps, a thermocouple needs constant heat for proof…
National - U.S. Gas Boiler 45+ Years Old
Steam 300 SQ. FT. - EDR 347
One Pipe System0 -
you'd have to find out how it was designed initially. it may have been designed with 1 pilot and the pilot at the left was added to try to fix the issues from the failing chimney or it may have been designed with 2 pilots. Typically to allow a boiler that large to work with 1 pilot there are crossover tubes between the burners that help the flame spread faster and maybe a slow opening gas valve to keep the firing rate lower until all of the burner sections are lit.
There certainly are ways to control 2 intermittent pilots with one control but it wouldn't be with an off the shelf kit, you'd have to know how to put the separate parts together.
0 -
look at the instructions for that control, it is an auto resetting baso switch. As soon as the control lights the pilot and the thermocoupel heats the switch closes. gas ranges use parallel spark gaps all the time, most have a couple burners ganged together on one igniter. The thing you have to be careful of is that it doesn't use the spark electrode to prove ignition because if the pilot with the baso swoitch lights and the one with the flame rod does not it coudl still prove.
0 -
If you have a constant flame monitored by a thermocouple AND a flame sensor in that flame you have created the Error that a flame is present when there should not be scenario.
No point in having two spark gaps when only one flame needs lighting. Think it through better.
National - U.S. Gas Boiler 45+ Years Old
Steam 300 SQ. FT. - EDR 347
One Pipe System0 -
Two intermittent pilot control modules, one for each pilot with relay control AND logic controlling the gas valve, main and pilot valves. And that is assuming the gas flow through the pilot circuit of the gas valve will support two pilots.
National - U.S. Gas Boiler 45+ Years Old
Steam 300 SQ. FT. - EDR 347
One Pipe System0 -
you are lighting both.
they are controlled off the pilot valve in the intermittent pilot gas valve
the spark from the intermittent pilot ignition control is y cabled and lights both pilots like in a bbq grill or on a cooktop
the flame rod for the ignition control proves one pilot
the self resetting baso switch and thermocouple prove the other pilot
the self resetting baso switch sits between the mv terminal of the ignition control and the mv terminal of the gas valve so both the ignition control and the self resetting baso switch prove one pilot each0 -
If you are stuck on intermittent ignition instead of a pilot, dont waste money and time, get a power vented boiler designed for your application. Heating season is basically over...mostly. Save up some money and do it the right way so you dont throw away your money when all the research ends up being that the only solution is above your ability. Swapping out a boiler can be easier than making an old boiler work like a new boiler.
1 -
it would be relatively economical to set it up as standing pilot but if you insist on intermittent ignition it migt be better to replace it with a mod con that matches the system.
0 -
That all assumes the thermocouple / BASO pilot lights reliably. And if it does not and the other pilot proves yet the BASO never resets it will sit forever doing nothing with one pilot lit. Since (I believe) the trial retry is base on the pilot proving.
At least the power vent will be running, since there is a call for heat.
National - U.S. Gas Boiler 45+ Years Old
Steam 300 SQ. FT. - EDR 347
One Pipe System0 -
it ends up one pilot sort of being a wild pilot which isn't code anymore but was 60 years ago…
i'm sure there are commercial ignition controls that can do it all in one control for like the cost of the boiler
there is probably something you could do with a time delay on the no pilot contact of the baso switch to shut off the ignition control but the more complicated it gets the more chance that something that is preventing a small problem fails and causes a big problem
0 -
If I was tasked with building a dual intermittent pilot system, I would do it this way. Since I believe it retains all the functionality of a single Intermittent Pilot Module. Two Intermittent Pilot Modules, both modules 1 & 2 have to be active at the same time for the appropriate gas valve to operate. It requires 2 relays. Module 1 supplies the power for the gas valve. Module 2 powers the relays which have to be active for the gas valve to receive power. The call for heat would be applied to both modules at the same time.
Again this assumes the gas valve pilot gas circuit can support two pilots from the single gas valve. I would make the tubing to each pilot the same length from the Tee.
National - U.S. Gas Boiler 45+ Years Old
Steam 300 SQ. FT. - EDR 347
One Pipe System0 -
I have no idea why they converted it. One radiator in the house is not original, and a baseboard radiator was added later to a room (that was added on). I want to replace the baseboard radiator with a cast iron one.
Yes, the boiler heated the house very well. When it was set to 67, it was nicely warm in the house, in every room.
What I am reading from the comments:
A single pilot is bad and could cause real problems.Hook up the system as it was "before" with two pilots, but both would be standing pilots.
If I do not like standing pilots, get a new boiler instead of risking running only one ignition pilot.
No other solutions are "good" (e.g. reduce the number of burners since it is grossly oversized, and then use only one pilot, or two pilot systems cost more than a new boiler). Again one of the issues with the standing pilot is now I have a blower system and it only pulls air when it is running.
0 -
-
I think at this point the true question is:
Fix it (somehow, do I fix the chimney and draft vent it for the standing pilot or spend big money on a two pilot system) or save for a new one and install myself?
I have a window of opportunity to return the Honeywell for a refund if I choose to get a different system or a new boiler.
Opinions?
0 -
" What I am reading from the comments:
A single pilot is bad and could cause real problems.Hook up the system as it was "before" with two pilots, but both would be standing pilots.
If I do not like standing pilots, get a new boiler instead of risking running only one ignition pilot.
No other solutions are "good" (e.g. reduce the number of burners since it is grossly oversized, and then use only one pilot, or two pilot systems cost more than a new boiler). Again one of the issues with the standing pilot is now I have a blower system and it only pulls air when it is running. "
So @triode you did not like the Dual Intermittent Pilot wiring I posted ? No standing pilot. From a wiring point of view it is actually easier than I originally envisioned.
Seems like it is the second least expensive alternative, just need two relays and a second module of the same model. The least expensive is probably down sizing the boiler. I not sure I'm good with a significant burner reduction.
National - U.S. Gas Boiler 45+ Years Old
Steam 300 SQ. FT. - EDR 347
One Pipe System0 -
Well you could return the Kit and purchase it again if you change your mind again.
I guess it all depends on how you want to spend your time and money.
Personally if it was me, I'd repair the old boiler, since it is not leaking. I maybe even would convert it back to steam depending on my ambition level.
I like old boilers, very simple, and they don't have all the high tech issues the newer stuff has. I like my heat simple. My 50 year old steam boiler is so simple and it just works.
National - U.S. Gas Boiler 45+ Years Old
Steam 300 SQ. FT. - EDR 347
One Pipe System0 -
I don't think you need relays here, I think you can trigger the second ignition control with the MV terminal of the first control. Since you a using the PV to control the gas to both pilots the spark for both pilots should come from the first control.
You could also do something similar with HSI I think, those might be easier to parallel than the spark ignition assuming you don't draw too much current with 2.
0 -
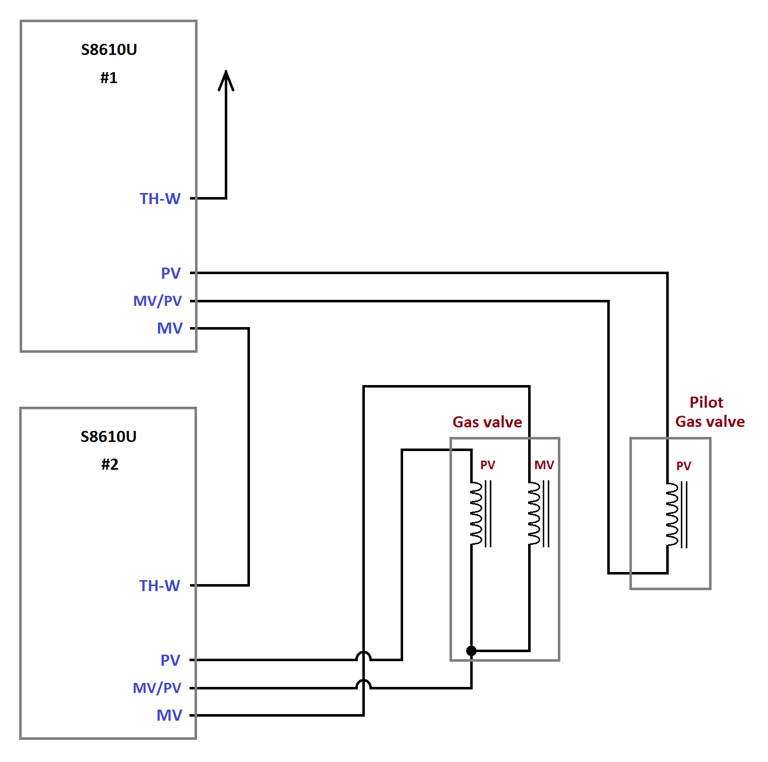
This is what I'd do, with one change. You would need a solenoid pilot valve for the second pilot such as a Honeywell V8046:
Module 1 would send 24V to the PV terminal on the main gas valve, light the first pilot, prove pilot flame, then send 24V to Module 2 via the MV terminal output on Module 1.
Module 2 would send 24V to the solenoid pilot gas valve (fed from the pilot tube feeding the first pilot from the main gas valve), light the second pilot, prove pilot flame, then send 24V to the MV terminal on the gas valve. At that point the burner would light.
This way each pilot would have to prove flame before the main burners were permitted to light, the pilot lines would retain their "redundant closure" status, and failure of either pilot would shut the main burners down as well as the pilot that failed.
All Steamed Up, Inc.
Towson, MD, USA
Steam, Vapor & Hot-Water Heating Specialists
Oil & Gas Burner Service
Consulting1 -
Note that after you replace the gas valve you need to find someone that knows how to check/adjust the combustion to make sure the new valve is firing it at whatever rate it wants to fire at. That might not be whatever it fires at if you set it to the manifold pressure on the ratings plate.
I would suggest that it can be underfired some in that endeavor but given the mass of the system it is going to have enough trouble getting hot enough to not condense within a reasonable time frame so with the way it is set up now underfiring it probably isn't a good idea.
0 -
I missed this part reading it: "just need two relays and a second module of the same model." Hmm, so how would two of them work together? There is only one gas valve?
0 -
the 1 and 2 refer to 2 separate but identical ignition controls. the 1 suffix is the terminal on control 1 and the 2 suffix is the terminal on control 2.
0 -
@Steamhead I still think this would be far easier if you could still get mercury pilot switches.
0 -
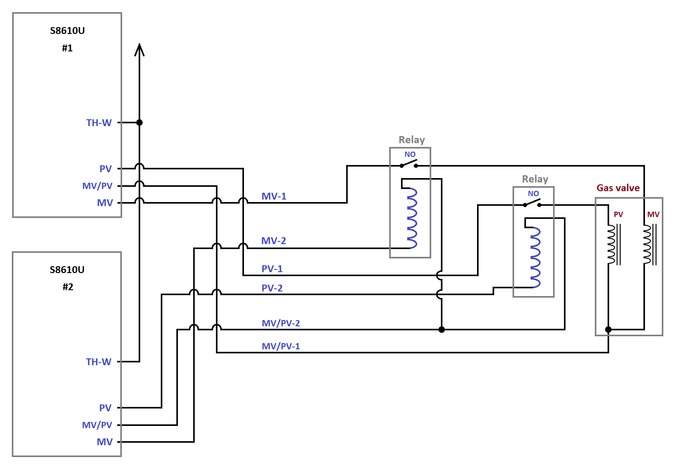
The terminals;
MV-1, PV-1, MV/PV-1 are MV, PV, MV/PV on Intermittent Pilot Module 1
MV-1, PV-2, MV/PV-2 are MV, PV, MV/PV on Intermittent Pilot Module 2
The setup I suggest both modules do the same thing at the same time, basically independently except for the pilot gas source. If either module locks out either can shut the gas valve down.
With @mattmia2 version (just sequencing), I think sequencing the modules with violate the flame proving logic of the second module. Since a flame will exist before it is expected.
With @Steamhead 's extra pilot gas valve version I would sequence the modules.
I just think the relays are less expensive than a pilot gas valve.
National - U.S. Gas Boiler 45+ Years Old
Steam 300 SQ. FT. - EDR 347
One Pipe System0 -
I don't think it cares if there is flame or not when the call is initiated as long as it sees rectification vs open or a short. I do think you need @Steamhead 's second valve though to turn off the second pilot if it fails to prove. with the controls cascaded and one pilot valve the second pilot is still a wild pilot if it doesn't light. It won't prove and open the main valve, but the first control will be happy and won't shut off the second pilot.
i'm concerned about using a random relay for ignition control given the tendency of relays to stick in both positions.
0 -
Someone may have mentioned this, and I do not really know what I am doing, just reading, but could I purchase something like this: https://www.supplyhouse.com/Resideo-VR8304P4504-Step-Opening-Dual-Intermittent-Pilot-Gas-Valve and then hook that up to the Honeywell? It says dual intermittent pilot, but I am not 100% sure they mean two pilots that will both light when heat is called for.
0 -
That what the relays accomplish.
National - U.S. Gas Boiler 45+ Years Old
Steam 300 SQ. FT. - EDR 347
One Pipe System0 -
National - U.S. Gas Boiler 45+ Years Old
Steam 300 SQ. FT. - EDR 347
One Pipe System0 -
"Dual" in this case means there are two points of closure between the gas supply and the burners. It is required by Code for safety reasons and has been for at least a couple decades. But there is only one pilot on this valve.
All Steamed Up, Inc.
Towson, MD, USA
Steam, Vapor & Hot-Water Heating Specialists
Oil & Gas Burner Service
Consulting1 -
With the relays if either module fails to prove the gas valve is closed. It is a logical AND circuit for both the PV and the MV.
If the module (say #1) that supplies the gas valve power fails to prove there is simply no power to the gas valve. If module #2 fails to prove neither relay remains energized so the gas valve power is shut off. Which would then fail the proof of Module #1 since the pilot would go out.
National - U.S. Gas Boiler 45+ Years Old
Steam 300 SQ. FT. - EDR 347
One Pipe System0 -
Well I would not use a random relay, that just seems silly. Due diligence could be done and a relay with equal or better specifications to the ones used in the actual module could be chosen.
National - U.S. Gas Boiler 45+ Years Old
Steam 300 SQ. FT. - EDR 347
One Pipe System0 -
I fully understand the above.
This, however:
"The terminals;
MV-1, PV-1, MV/PV-1 are MV, PV, MV/PV on Intermittent Pilot Module 1
MV-1, PV-2, MV/PV-2 are MV, PV, MV/PV on Intermittent Pilot Module 2"
Confuses me slightly. I need to purchase an extra Honeywell controller for this, not some special one with two of everything and you are just calling them module1/module2… They are two totally separate units, correct?
0 -
Correct, with either method mine with the relays or @Steamhead's with the added pilot gas valve (with or without the relays), I would purchase the exact same Intermittent Pilot module that came with the kit so the timing is the same.
I believe either method would work. It would satisfy your no standing pilot desire and utilizes both pilot locations.
So far I have not found a Intermittent Pilot module that has two of everything.
National - U.S. Gas Boiler 45+ Years Old
Steam 300 SQ. FT. - EDR 347
One Pipe System0 -
A bigger picture showing the connections to the two Intermittent Pilot modules. The relays provide a logical AND circuit for both the PV and the MV. If either module does not prove the pilot it will cause the the gas valve to close PV & MV.
As @Steamhead suggested you could add a second Pilot only Gas Valve wired in parallel with the PV valve shown. Creating an independent gas path for the other pilot. Or see the configuration below for sequential module / pilot operation.
National - U.S. Gas Boiler 45+ Years Old
Steam 300 SQ. FT. - EDR 347
One Pipe System0 -
Using the pilot gas valve that @Steamhead suggested may be an easier method to implement (less wiring). The module Grounds, 24 VAC Common, etc. are not shown to keep the diagram simple.
A call for heat energizes TH-W of module #1 when its pilot proves it energizes its MV which energizes TH-W of module #2. When the pilot of module #2 proves the MV energizes the main gas valve supplying gas to the burner.
National - U.S. Gas Boiler 45+ Years Old
Steam 300 SQ. FT. - EDR 347
One Pipe System0
Categories
- All Categories
- 87.6K THE MAIN WALL
- 3.3K A-C, Heat Pumps & Refrigeration
- 59 Biomass
- 430 Carbon Monoxide Awareness
- 124 Chimneys & Flues
- 2.2K Domestic Hot Water
- 5.9K Gas Heating
- 120 Geothermal
- 169 Indoor-Air Quality
- 3.8K Oil Heating
- 78 Pipe Deterioration
- 1K Plumbing
- 6.6K Radiant Heating
- 396 Solar
- 16K Strictly Steam
- 3.5K Thermostats and Controls
- 56 Water Quality
- 51 Industry Classes
- 51 Job Opportunities
- 18 Recall Announcements





