Cyclegard 450 Smart cycle connection
New Peerless 63-06 with line voltage Cyclegard. Can I use Smart cycle function with 24v ignition control? Everything I've read from Cyclegard says connect orange burner wire to Cyclegard "burner " lug. I'm assuming that would be from oil power burner (line voltage). Would it take signal from 24v gas ignition?
Steward to 1923 Spanish revival near Chicago - 2 pipe steam 650 EDR shiny new Peerless 63-06
Comments
-
Steward to 1923 Spanish revival near Chicago - 2 pipe steam 650 EDR shiny new Peerless 63-06
0 -
Honestly I don't think Smart Cycle is worth the trouble. In fact, I think it's better if the check has a chance to occur early in the call for heat, before steam is being produced.
What is it that you are thinking Smart Cycle will do for you?
NJ Steam Homeowner.
Free NJ and remote steam advice: https://heatinghelp.com/find-a-contractor/detail/new-jersey-steam-help/
See my sight glass boiler videos: https://bit.ly/3sZW1el0 -
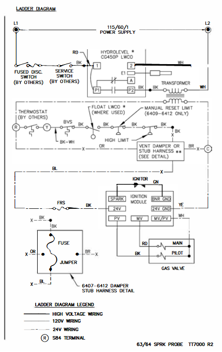
If you are just using the P1, P2, A relay contact terminals with the 1, P1, terminal jumper removed I don't see why not. If you need the Burner SmartCycle feature functionality you may be out of luck.
IMO Hydrolevel would have a better product if they used normal nomenclature not the cryptic 2, 1, P1, P2, A nonsence. And better documentation.
I believe;
2 = L2 (120 VAC)
1 = L1 (120VAC)
P1 = Relay common
P2 = operationally Normally Closed
A = operationally Normally Open
You could use a multi-meter to verify.
National - U.S. Gas Boiler 45+ Years Old
Steam 300 SQ. FT. - EDR 347
One Pipe System0 -
To answer this more specifically "Would it take signal from 24v gas ignition?" You would have to try it, it depends on how they electronically detect the voltage on the 'Burner' terminal. Also if it does not work with 24 VAC you could use a you could use a 120 to 24 VAC transformer in reverse, but that gets more complicated. A Peerless 63-06 is gas fired ? Why do you need the Smart cycle function, it is for Oil.
National - U.S. Gas Boiler 45+ Years Old
Steam 300 SQ. FT. - EDR 347
One Pipe System1 -
Yeah, confusing. That is what Peerless shipped with the boiler. I'm not thrilled with how it kills power to the transformer, as that then sends my c-wire thermostat into error and drops the remote sensor I'm using. Since I had my old float LWCO wired as secondary, I've just bypassed it for now. Thanks.
Steward to 1923 Spanish revival near Chicago - 2 pipe steam 650 EDR shiny new Peerless 63-06
0 -
-
Isn't the CG450 a 120 VAC device ? Can you just connect Burner terminal to the terminal P2 ?
The whole killing power to the thermostat thing, I would use a relay. Power the thermostat from another transformer for constant 24 VAC then the thermostat controls a relay, the relay contacts controls the boiler. The relay contacts don't care if the CG450 interrupts the power.
National - U.S. Gas Boiler 45+ Years Old
Steam 300 SQ. FT. - EDR 347
One Pipe System0 -
National - U.S. Gas Boiler 45+ Years Old
Steam 300 SQ. FT. - EDR 347
One Pipe System0 -
Nothing stopping you from replacing the cycle guard, with a safegard. A few minutes of Labor and a few buckaroos.
0
Categories
- All Categories
- 87.5K THE MAIN WALL
- 3.3K A-C, Heat Pumps & Refrigeration
- 61 Biomass
- 430 Carbon Monoxide Awareness
- 122 Chimneys & Flues
- 2.1K Domestic Hot Water
- 5.9K Gas Heating
- 116 Geothermal
- 169 Indoor-Air Quality
- 3.8K Oil Heating
- 78 Pipe Deterioration
- 1K Plumbing
- 6.6K Radiant Heating
- 395 Solar
- 15.9K Strictly Steam
- 3.5K Thermostats and Controls
- 57 Water Quality
- 51 Industry Classes
- 51 Job Opportunities
- 18 Recall Announcements





