Splitting existing forced hot water gas boiler into more zones
I have a house with a main zone (all living space) and a basement zone. I would like to split the main house zone into two zones, one zone being the original house, and the other zone being an addition that was added a long time ago. I think I have an idea for doing this that will work, but I'd like to know if I'm missing something, or if there is a simpler way.
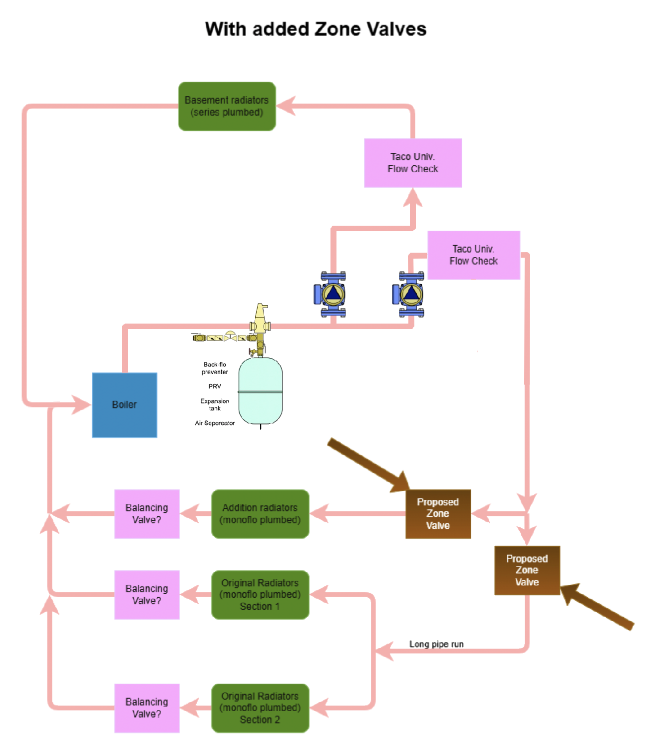
Here is the current setup:
I think that I could add a high Cv zone valve ahead of the addition radiators (White Rodgers 1361-102) and ahead of the "long pipe run" (White Rodgers 1361-104) to the original radiators in order to make the plumbing work for splitting the addition radiators on their own zone.
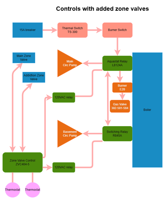
Currently the boiler is controlled by a Honeywell L8124A aquastat. The basement zone is controlled by a Honeywell R845A relay. I'm not quite sure how to connect everything. Is there a zone control that easily allows for control of zones that are not all on the same circulator pump?
Since the basement zone basically never calls for heat, I think that I could do it like this, with a Taco Next Generation Zone Valve Control with Priority. I could put the basement on the priority zone, since it has one thermostat input and one output. I could install the two thermostats for the main house and addition, and send those outputs to the zone valves. Then I could put the circulator pump outputs (priority and zone) to relays which would act the same way as the thermostats do in the current system.
What I think this achieves is:
- The aquastat still controls the boiler temperature, and can disable the circulators if the boiler temperature falls.
- The zone valve control only calls for heat to the old aquastat relay once the zone valve(s) are open, so the pump won't be pumping dead-headed.
Current parts:
Boiler: Blue Circle 813 N, originally an oil fired burner, I think with a tankless DHW coil. Hot water is now on its own tank separate from the heating system.
Burner: Economite E 20 gas fired conversion burner
Aquastat: Honeywell L8124A
Switching relay for basement zone: Honeywell R845A
Comments
-
-
OK, you have a good idea there to separate the zones the way you want. Be careful with MonoFlo® tee systems. The pressure drop of the zone valve may or may not disrupt the balance. When the MonoFlo® was added to the addition, the installer must have done their homework in order to be sure the single zone was balanced with the rest of the house. (Unless that is the reason you want a separate zone because it is not balanced).
So zone valves are a good way to make zones happen and I see no reason zone valves will not work for you. Since you no longer heat your water with a tankless coil, your aquastat should be rewired to make your boiler a cold start boiler to reduce fuel usage. Is that done? OR Do you need to shut the switch off in the summer so the boiler does not maintain a minimum temperature all summer for DHW you will never use.
Next, while you are doing the repiping, the boiler will be drained of water. This would be an ideal time to redesign the system to eliminate any air problems that may occur based on the location of your circulator pumps. Read the book Pumping Away for reasons to make that change.
I might think that this design would be a better design.
Diagram to follow
Edward Young Retired
After you make that expensive repair and you still have the same problem, What will you check next?
0 -
You also need to replace the main circ pump with a delta P unit. What you want is the flow to each zone not be effected when the zone valve is closed, the simplest way to do that is a delta P circ. Monoflows tend to be high pressure loss, so make sure you match the new pump to existing.
You might want to also add an off delay timer the main floor zone driven by the burner signal and use the as a thermal purge. Buys a couple % efficiency for not much cost.
0 -
Here is the diagram with the pumps pumping away from the Expansion tank and air separator like the Califee Discal or Spirovent or any other microbubble air remover.
Edward Young Retired
After you make that expensive repair and you still have the same problem, What will you check next?
0 -
@Kaos mentioned Thermal Purge. The thermal purge timer is a great idea, but with zone valves, that presents a problem. If the call for heat to the main zone ends the zone valve closes and the circulator pump has no place to pump the leftover heat to. Thermal purge works when you use circulators for zoning. There are no valves closing so the pump can push heated water out of the boiler without finding a way to open a random zone valve somewhere. Thermal purge can work on your basement zone… but you mentioned that the basement zone never calls for heat so using it for thermal purge will most likely over heat the basement.
There are no commercially available thermal purge controls that are made for your setup with 3 zones that use 2 circulators and 2 zone valves. Kind of a unique setup. Also your existing circulator will most likely work on the zone valve zones. The ECM ∆P pump is a nice idea, but they are pricey. It will save on operating costs over the life of the circulator pump but not enough top warrant replacing a perfectly good PSC pump.
So basically you can stick with your idea and go with your existing pump until you have a problem that needs to be addressed. If there is no problem, then it didn't need fixing.
Edward Young Retired
After you make that expensive repair and you still have the same problem, What will you check next?
0 -
with the monoflo you have to be really careful that your high cv valves really are high enough. it would be a better idea to do zoning by circulator here.
0 -
You need not use the 120V realy to operate the L8124A when you are using the ZVC404. Just use the X X from the ZVC 404 directly to the L8124 T T terminals. Don't use the Priority zone for anything, That zone shuts off all the other zones in favor of making DHW. You are not making DHW so there is no reason to shut off any circulators or zone valves to heat one space over another space. Let the zones heat as needed without priority.
Edward Young Retired
After you make that expensive repair and you still have the same problem, What will you check next?
0 -
@EdTheHeaterMan Thermal purge can work with zone valves. What you need is a double pole delay timer (interval switch off mode) say:
One normally open pole goes in parallel with the thermostat of the zone you want to purge into, the other the normally closed pole in series with the XX signal out of the ZVC.
This way when the burner shuts off and the timer is triggered, it closes the thermostat input triggering the zone valve to open an pump to turn on but the XX signal is interrupted so the boiler won't fire.
I think in the case of the OP, @mattmia2 is right. An extra pump instead of zone valves is simpler. That also makes thermal purge trivial to add.
0 -
@Kaos I looked at the Taco ZVC404-5 and that has a thermal purge feature built in to it. And since the thermal purge is built into it there is no need to make it more complicated with additional relays. Just flip the DIP switch
Here is the wiring diagram for the system as I might do it.
The Priority DIP switch is OFF so zone 1 is the same as the other zones. I have also substituted the ZVC403-5 to save some money on the control system. Unless there is a need to add 2 more zone valves in the future, the 3 zone control is all you need.
Look close at the L8124 triple aquastat… I have rewired the DHW priority so it is now a cold start control.
Edward Young Retired
After you make that expensive repair and you still have the same problem, What will you check next?
0
Categories
- All Categories
- 87.2K THE MAIN WALL
- 3.2K A-C, Heat Pumps & Refrigeration
- 59 Biomass
- 427 Carbon Monoxide Awareness
- 118 Chimneys & Flues
- 2.1K Domestic Hot Water
- 5.7K Gas Heating
- 113 Geothermal
- 164 Indoor-Air Quality
- 3.7K Oil Heating
- 73 Pipe Deterioration
- 1K Plumbing
- 6.4K Radiant Heating
- 393 Solar
- 15.5K Strictly Steam
- 3.4K Thermostats and Controls
- 56 Water Quality
- 51 Industry Classes
- 49 Job Opportunities
- 18 Recall Announcements










